Alcance
La gestión de los Acopios de Granos incluye como una de sus actividades más importantes, el cobro de los servicios que le prestan a sus proveedores: los productores primarios de granos.
Estos servicios constituyen uno de los principales ingresos económicos para los Acopios, por lo que este núcleo funcional tratará de reflejar en un todo, las diferentes alternativas de servicios que existen en el mercado granario y las diferentes formas como estos se pueden cobrar y facturar.
Todo nace en el Contrato de Servicios de Acopio, que es la transacción madre donde se indican todos los parámetros necesarios, para poder operar en lo relacionado al cobro de los servicios. En el mismo se indican todos y cada uno de los servicios a cobrar, el momento de aplicación(en qué momento de la operatoria se van a liquidar los servicios), el modo de cálculo, sobre qué tipo de kilos se van a cobrar, el modo de cobro y las tarifas individuales para cada servicio en particular.
Lista de Transacciones y Maestros
Transacciones
- Contrato de Compras
- Contrato de Servicios de Acopio
- Recepciones de Granos
- Certificado 1116A (Certificación Primaria de Granos)
- Liquidación
- Factura de servicios
Informes
- Análisis de Venta de Servicios de Acopio
Maestros
- Proveedores
- Clientes
- Productos
- Conceptos calculados
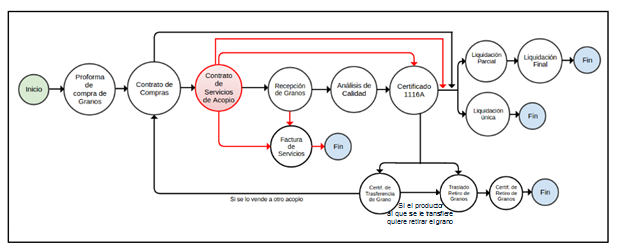
Diagrama Contextual
A continuación se presenta un diagrama que refleja donde impacta lo definido en el contrato de servicio de acopio.
Como se puede ver según lo definido en el contrato de Servicios de Acopio los correspondientes servicios serán liquidado en el Certificado Primario de Granos (CPG - 1116A), en alguna Liquidación o mediante una Factura de Servicios.
Modo de Uso
Contrato de Servicio de Acopio
El Contrato de servicios de Acopio es un documento en el cual se estipulan todos los servicios que se le van a cobrar al productor, en qué momento se van a aplicar esos servicios, qué modo de cálculo se va a usar para cada uno de ellos, los kilos sobre los cuales se aplicarán (kg brutos o kg netos), el tipo de precio y los diferentes rangos de acuerdo al modo de cálculo que use.
Menú Desplegable → Gestión Empresarial → Compra de Granos → Servicios de Acopio → Contrato de Servicios de Acopio:
Para simplificar la operatoria, se puede optar por crear plantillas. Las mismas consisten en colocar un tag (etiqueta) a un Contrato de Servicios de Acopio en donde se encuentren definidos todos los servicios a cobrar de acuerdo a la especie de grano de la cual se trate. Es conveniente crear las plantillas dejando el campo de Proveedor en blanco para poder utilizarla con diferentes proveedores. También es muy útil crear plantillas con diferentes especies de granos, para utilizarlas según corresponda cada caso.
Para dar origen a una plantilla hay que crear un Contrato de Servicios de Acopios y una vez creado ir al botón que figura en la parte superior y aparecerá un popup para asignar el Tipo de Contrato y el tag.
Se debe ingresar lo siguiente:
- Tipo: indicar “Contrato Servicio”
- Tag: indicar “TEMPLATE_CONTRATOSERVICIOACOPIO”
Nota: es aconsejable colocar alguna identificación en el campo de Descripción para una mejor organización.
De esta manera, esta plantilla de contrato de Servicios de Acopio quedará disponible para vincular a un Contrato de Compra mediante el botón “Servicios de Acopio”:
Es así como luego de seleccionar la plantilla, se abre el Contrato de Servicios de Acopio con el dato del Proveedor asignado en el Contrato de Compra de Granos. Y al guardar la transacción queda la plantilla vinculada al Contrato.
Otra opción, es dar de alta un Contrato de Servicios por cada Proveedor. Cuando se guarda el Contrato de Compra de Granos, se selecciona el botón de “Servicios de Acopio” y automáticamente se abre una pestaña nueva para cargarlo allí.
Y por último también puede darse de alta previamente el Contrato Servicios de Acopio desde la opción del Menú Desplegable → Gestión Empresarial → Compra de Granos → Servicios de Acopio → Contrato de Servicios de Acopio y luego vincularlo desde el Contrato de Compra. En la solapa Condiciones del Contrato de Compra, hay un campo donde mediante un selector se puede ingresar el correspondiente Contrato de servicios de Acopio.
Más allá de la forma de carga que se elija, siempre es importante tener vinculado el Contrato de Servicios de Acopio con el de Compra antes de dar de alta las Recepciones y vincularlas al Contrato debido a que si no se encuentra vinculado previamente, la Recepción no lo heredará. Es decir, quedará vinculado al Contrato de Compras pero no al de Servicios.
En algunos casos, no siempre resulta práctico que todas las recepciones hereden la vinculación al Contrato de Servicios de Acopio, ya que podría no corresponder cobrar servicios a todos los traslados. En estas ocasiones, lo que conviene es crear el Contrato de Compra y el Contrato de Servicios de Acopio pero no vincularlos; si no que al momento de dar de alta las recepciones vincular sólo para las que corresponda, el Contrato de Servicios de Acopio. Para ello, en la recepción, dentro de los Datos de los granos transportados, indicar en el campo Contrato acopio mediante un selector el contrato que corresponda.
Datos de la Cabecera
- Empresa: es el nombre de la empresa en la que se está generado el contrato
- Fecha: es la fecha con la cual se crea el contrato de servicio
- Nro Comprobante: es el nro de comprobante que identifica el contrato de servicio generado
- Especie: es el tipo de grano sobre el cual se prestan los servicios.
- Descripción: permite ingresar un texto, se suele utilizar en el caso de las plantillas para identificarla desde el contrato de Compra.
Solapa Conceptos
En esta solapa se deberán indicar para cada tipo de servicio a cobrar toda la información relacionada:
-
Nombre: es el tipo servicio prestado por el acopio / acondicionadora, es un campo editable donde se puede indicar una descripción del servicio
-
Momento a aplicar: Se indica el documento en el cual se incluirá la liquidación del servicio siendo las posibles opciones:
-
Certificado Primario de Granos 1116 A (es lo más habitual)
-
Liquidación Primaria de Granos (Parcial, Final o Única)
-
Factura de Servicios
-
Liquidación Parcial/Final: Cuando se calcule el servicio de acopio lo va a hacer en la primera liquidación Parcial o Final y no en la posteriores liquidaciones asoacias a estas. Este se usa para determinar si el ítem de servicio de acopio ya fue liquidado con anterioridad o no y de esta forma evitar liquidarlo nuevamente. AGS-1409
Nota: hasta tanto no se genere el documento que incluya la liquidación del servicio, este servicio figurará internamente en el sistema como pendiente.
- Producto: es un campo que se utiliza cuando se selecciona en “Momento a Aplicar” la Factura de Servicios. Se debe seleccionar del listado desplegable, el producto que luego se utilizará en la factura de servicios. Estos productos se deben dar de alta en maestro de productos.
- Concepto: es un campo que se utiliza cuando se selecciona en “Momento a Aplicar” la Certificación Primaria de Granos o alguna liquidación. Se debe seleccionar el concepto calculado que luego figurará en el documento que corresponda para indicar la liquidación del servicio.
Previamente debe darse de alta en el maestro de Conceptos Calculados. Por ejemplo:
se indica el método de cálculo a utilizar para liquidar el servicio. A continuación los posibles modos de cálculo que se podrá seleccionar:
- Lineal: es el más simple de todos. La tarifa que se pone en precio se multiplica por los Kilos Netos Sin Merma de la Recepción.
- Zaranda: se aplica sólo para servicios de zarandeo. Se coloca un importe y el sistema le cobra el servicio de zaranda a todas aquellas Recepciones que se hayan seleccionado y que tengan asignado un porcentaje de zarandeo. Es decir que si el traslado no tiene asignado el zarandeo, el servicio no se cobra.
- Secado: se utiliza para el servicio secado y es el modo de cálculo más frecuentemente utilizado. Aplica un precio a un primer rango de humedades y lo que excede se cobra como punto de exceso. Por ejemplo, en Maíz se considera seco hasta los 14.5% y a partir del 14.6% es húmedo. Entonces, el primer rango que va de 14.6% a 17% cobra $35 y por punto de exceso cobra $45.
- Secado punto decimal: se utiliza también para el servicio de secado y este método es un poco más contemplativo con el Productor. Cobra las décimas como se midieron. Si tiene 17, 2 se cobran esas dos décimas, no se redondea a 18, es decir que cuando se pasa el rango no redondea el punto sino que cobra las décimas correspondientes.
- Secado punto decimal rango: se utiliza para el servicio de secado, en este caso se definen rangos de secada y a cada uno se le pone una tarifa. Luego se cobra el servicio según donde caiga la humedad en el rango.
- Almacenaje: es un servicio que se cobra únicamente en las Liquidaciones de Granos, se trata de un importe que se les cobra a los productores por los días que sus granos están almacenados en la planta de silos del Acopiador desde el día que ingresaron en las instalaciones del Acopio hasta el día que son vendidos.
- Transporte: es por el servicio de flete si corresponde y el sistema traslada el importe de Flete que se indicó en la Recepción de Granos.
- Importe Fijo Contrato: permite cobrar un importe fijo que el usuario haya definido con algún tipo de concepto o servicio que es fijo, es decir, que no varía con los kilos o la cantidad de Recepciones que se están certificando.
1- Este método se aplica solo una vez, en la primera liquidación que se emita (del tipo indicado en el servicio de acopio) para dicho contrato.
2- No es necesario indicar un “Aplica Sobre” para este método. Ese campo no es requerido ya que es un importe fijo por contrato.
3- Tiene la posibilidad de indicar un % del importe fijo indicado: Al momento de calcular el importe se debe aplicar previamente el % indicado.
-
Importe Fijo Traslados: permite cobrar un importe fijo por cada Traslado que se esté certificando. Ejemplo: si se coloca un importe fijo de 10 pesos y se están certificando 10 Recepciones, se van a cobrar 10 pesos por cada una, es decir que en total serán 100 pesos.
-
Porcentaje Total Servicios: permite colocar un porcentaje que se define en la columna “Porcentaje” sobre la suma de todos los servicios. Se creó para cobrar por ejemplo, lo que es sellado en la provincia de Bs As. Calcula el importe tomando como base la suma de todos los servicios y lo multiplica por el porcentaje indicado.
-
Porcentaje Bruto: se define también un porcentaje en la columna “Porcentaje” y se lo aplica sobre el bruto de lo certificado. Es decir, que a los servicios se les suma el IVA y a todo ese precio global se le aplica el porcentaje. Por ejemplo, este modo se utiliza generalmente para el cálculo de las comisiones.
-
Porcentaje bruto con descuento % parcial: se utiliza cuando un servicio se cobra en la Liquidación Parcial, la diferencia se cobra en la Liquidación Final.
-
Tarifario Transporte: es la tarifa a aplicar para cobrar el servicio de transporte al productor de modo que permite cobrarle al productor con un tarifario y pagarle al transportista con otro. Hay que definir dos tarifarios. La columna “Tarifario” permite configurar la del productor y en la Recepción se cobra usando el tarifario que se haya definido en el maestro como tal.
-
Por Método: se selecciona esta opción cuando en el sistema se configuró algún método particularizado para el cálculo de un servicio.
-
Fumigado: se utiliza para el servicio de Fumigación, levanta todas las Recepciones que tengan tildadas el checkbox de “Fumigado”. A todas ellas les cobra el servicio usando la tarifa que para tal fin se define en la columna correspondiente.
-
Lineal por calidad: Se utiliza para bonificaciones por calidades especiales. Se trata de un reintegro por calidad que se paga en una liquidación de compra de granos una vez que se tienen los datos de calidad, sea en una Liquidación Final o Única. Este permite generar bonificaciones y castigos según ítemes específicos de mediciones de calidad. Los mismos pueden ser por precios fijos sobre las cantidades liquidadas (en las liquidaciones Únicas o Finales), ver configuraciones al final·
-
Porcentaje por calidad: Se utiliza para bonificaciones por calidades especiales. Se trata de un reintegro por calidad que se paga en una liquidación de compra de granos una vez que se tienen los datos de calidad, sea en una Liquidación Final o Única. Este permite generar bonificaciones y castigos según ítemes específicos de mediciones de calidad. Los mismos pueden ser por un % del importe de la liquidación parcial. Estos servicios se calculan sobre valores de cada traslado liquidado (Ya sea en únicas o finales), ver configuraciones al final·
-
Recupero de honorarios: Permite automatizar el recupero de honorarios Cámara en liquidaciones de compra de granos. +info
-
Aplicado sobre:
se debe seleccionar de la lista desplegable los kgs sobre los cuales corresponde liquidar el servicio (neto, bruto, merma, cantidad liquidada, bruto proporcional o Cant. Liquidada en parcial).
-
Neto
-
Bruto
-
Merma
-
Cantidad liquidada
-
Bruto Proporcional
-
Cant. Liquidada en parcial: Este modo de aplicación se usa para los calculos fuera de precio y se activa solo cuando se define “momento a aplicar: Liquidación final”. Es utilizado cuando se llega a un acuerdo con el proveedor sobre un valor adicional que se pagará por sobre el precio de la fijación y tiene una única casuística: se define un precio adicional por Tonelada que se pagará al momento de emitir una Liquidación Final.
Este metodo le permite identificar a las liquidaciones finales la cantidad de grano liquidado parcialmente, y de esta forma llevar a cabo el cálculo del servicio de acopio en las liquidaciones finales de acuerdo a la cantidad de grano de las liquidaciones parciales (ver modo de uso y configuraciones necesarias al final). -
Tipo de Precio: se utiliza para indicar si corresponde utilizar “precio tarifa” o “precio pizarra”.
-
Precio: se indica el precio a aplicar en el servicio
-
Pizarra: es la moneda pizarra
-
Moneda: es la moneda del servicio de acopio (para luego imputarlos teniendo en cuenta la cotización del documento destino).
-
% Mensual: se utiliza para el servicio almacenaje, se indica el % que se debe utilizar para el cálculo del servicio.
-
% Humedad Desde: se utiliza para el servicio de secado y permite indicar el rango a considerar de humedad para aplicar el precio indicado.
-
% Humedad Hasta: se utiliza para el servicio de secado y permite indicar el rango a considerar de humedad para aplicar el precio indicado.
-
Precio por punto excedente: se completa en el último rango de humedad para indicar el precio que corresponde cobrar en ese caso.
-
Importe: se habilita para ingresar un valor cuando se selecciona el modo “Importe fijo contrato” o “Importe fijo traslado”
-
Porcentaje: se habilita para ingresar un porcentaje cuando se selecciona alguno de los siguientes modos: “% bruto con Desc. % parcial”, “% bruto”, “% total servicios”.
-
Tarifario: se habilita cuando se selecciona en modo de cálculo “Tarifario Transporte” y se depliega el listado de tarifarios cargados en sistema para seleccionar el que corresponda.
-
Clase: se habilita cuando se selecciona en modo de cálculo “Por Método” y es un campo editable donde se puede indicar alguna descripción del método utilizado particularizado.
-
Método: se habilita cuando se selecciona en modo de cálculo “Por Método” y es un campo editable donde se puede indicar alguna descripción del método utilizado particularizado.
Certificación Primaria de Granos - Liquidación de Servicios
La forma más habitual en la que se liquidan los servicios de acondicionamiento a los Productores es mediante el cobro de estos servicios en la Certificación Primaria de Granos CPG (C1116 A). Los posibles servicios a liquidar son: Paritaria, Secado, Fumigada, Zarandeo, Acarreo(Transporte), Gastos Análisis, Almacenaje, Comisiones, Sellado, Flete.
Se accede a la Certificación desde el menú Granos > Compras > Certificados 1116A.
Este Certificado siempre se da de alta con asistente y queda relacionado a las recepciones de granos que se seleccionan.
En el documento DA - Compras de Granos se detalla para este documento Certificado 1116 A Compra (Certificación Primaria de Granos) el funcionamiento de cada una de las solapas y campos incluidos.
Como se detalla en este documento mencionado en la solapa Gastos de Acopio se detallarán los servicios de acopio discriminados por cada Recepción y en la solapa Conceptos se mostrará un acumulado por servicio con su correspondiente IVA.
Una vez guardada la transacción se genera el asiento por los conceptos liquidados en el documento para que luego se pueda registrar la cobranza de los mismos.
Liquidación Primaria de Granos - Liquidación de Servicios
En la Liquidación Primaria de Granos LPG (ex 1116B / 1116C) generalmente se cobran algunos servicios que son propios de la operatoria de los Acopios y que son más particulares como ser:
- Comisión.
- Flete: este servicio no siempre lo paga el productor porque puede que éste tenga camiones propios.
- Almacenaje: suele cobrarse solamente si se excede el tiempo de almacenaje pactado que suele ser de 90 días.
- Gasto de análisis.
Se accede a la Liquidación desde el Menú Desplegable → Gestión Empresarial → Compra de Granos → Liquidación:
Esta Liquidación generalmente se da de alta relacionándola a un contrato de compra y traslados según el tipo de contrato, pero también puede darse de alta sin asistente y luego vincular los documentos que correspondan.
En el documento DA - Compras de Granos se detalla para este documento Liquidación de Compra (Liquidación Primaria de Granos) el funcionamiento de cada una de las solapas y campos incluidos. Una vez guardada la transacción se genera el asiento por los conceptos liquidados en el documento para que luego se pueda registrar la cobranza de los mismos.
Deducciones en Liquidación: Los servicios liquidados figuran como deducciones dentro de la Liquidación de Compra.
Al igual que en la Certificación Primaria de Granos en la solapa Gastos de Acopio se detallarán los servicios de acopio discriminados por cada Recepción y en la solapa Conceptos se mostrará un acumulado por servicio con su correspondiente IVA.
Factura de Servicios - Liquidación de Servicios
Se trata de una factura de venta, ya que el Acopio está vendiendo los servicios al Productor.
Se ingresa desde el Menú Desplegable → Gestión Empresarial → Compra de Granos → Factura de Servicios:
Al crear una nueva Factura de Servicios aparecerá el asistente que trae todas las Recepciones que tienen algún servicio pendiente de cobro. Para ello, estos servicios habrán sido definidos como a cobrar en el documento “Factura de Servicios” en el correspondiente Contrato de Servicios:
Nota: Es importante considerar que cuando se usa Factura de Servicios, hay que colocar en las observaciones, el número del Certificado al cual corresponde, ya que dicho Certificado se emite en gasto cero debido a que son cobrados en la Factura de Servicios.
Datos de la Cabecera
- Vinculación: indica siempre Finalizado
- Fecha: es la fecha en la que se confecciona la factura.
- Fecha base vto: es la fecha a utilizar para el cálculo del vencimiento
- Aplicación: indica Pendiente o Finalizado según se haya cobrado o no la factura.
- Fecha comprobante: es la fecha real del comprobante
- Cliente: es el cliente al cual se le están facturando los servicios (en este caso los productores de granos)
- Nro Comprobante: es el nro de comprobante con el cual se identifica la factura
- Condición de pago: es la condición de pago pactada para la cancelación de la factura
- Moneda: es la moneda utilizada en la factura para la liquidación de los servicios
- Lista de precios: no se utiliza en este tipo de factura
- Provincia origen: es la provincia origen desde donde provienen los granos.
- Provincia destino: es la provincia destino donde se descargaron los granos
- Vendedor.
- Sucursal.
- Descripción: es un campo editable donde se puede ingresar un texto.
Solapa Items
- Total bruto: es la suma de los servicios liquidados sin incluir los conceptos calculados
- Total Conceptos: es la suma de los conceptos calculados detallados en la solapa correspondiente
- Total: es la suma del bruto y los conceptos
Solapa Gastos Camiones
En esta solapa se detalla para cada traslado el servicio liquidado y el importe de cada servicio por traslado.
- Traslado: se detalla el nro de carta de porte al que le corresponde el servicio liquidado
- Concepto: se detalla para el traslado el servicio “concepto” que se está liquidando
- Cantidad: es la cantidad bruta del traslado sobre la cual se aplica la tarifa
- Importe: es el importe a abonar para cada traslado por el concepto que se está liquidando
Solapa Conceptos
En esta solapa se detallan los conceptos como ser el IVA incluidos en la factura.
- Concepto: es el concepto calculado aplicado sobre los servicios liquidados.
- Importe calculado: es el importe que se aplica en concepto de IVA, retención, etc.
- Importe: es el importe sobre el cual se aplican los conceptos calculados
Solapa Cotizaciones
En esta solapa se detallan las monedas con sus respectivas cotizaciones.
Solapa Vencimientos
En esta solapa se detallan los vencimientos de los servicios liquidados.
El importe puede distribuirse en los centros de costos mediante el campo dimensiones o una vez guardada la transacción mediante el botón Obtener Dimensiones se distribuirá automáticamente el importe según las configuraciones previamente asignadas.
Solapa Asiento
En esta solapa se detallan las cuentas del debe y del haber del asiento generado por los servicios liquidados.
Solapa Información Fiscal
En esta solapa se detallan la información fiscal del comprobante generado.
- Comprobante tipo impositivo: se debe detallar el tipo de comprobante emitido (factura A, etc)
- Código de operación: en este caso se detalla VACIO.
- Cai/cae: corresponde al código de autorización de impresión / electrónico
- Fecha vencimiento cai / cae: se completa con la fecha de vencimiento de los formularios oficiales.
Análisis de Venta de Servicios de Acopio
Se accede desde el Menú Desplegable → Gestión Empresarial → Compra de Granos → Análisis de Venta de Servicios de Acopio.
Este informe muestra todos los Contratos de Servicios de Acopio para un período dado. Además permite ingresar en parámetros el momento de aplicación, cliente para visualizar determinados contratos.
Una vez ingresados los parámetros se mostrarán los contratos de servicios de acopio detallando para cada servicio el documento en el que se liquidó, el importe y otros datos relacionados según la configuración del informe.
Nota: No se incluye en este informe los servicios pendientes de liquidar.
Otros cálculos y configuraciones
Cálculo para fuera de precio
AGS-1413 El criterio “fuera de precio” se define en la etapa inicial del proceso de compra de granos, es decir, al momento de cargar un Contrato de Compra de Granos. Es un acuerdo con el proveedor sobre un valor adicional que se pagará por sobre el precio de la fijación. Tiene una única casuística: se define un precio adicional por Tonelada que se pagará al momento de emitir una Liquidación Final.
Es por esta razón, que en los contratos de servicio de acopio se dispone la forma de “Aplica sobre: Cant. Liquidada en parcial”, el mismo se habilita cuando se define como momento de aplicación: “Liquidación final”. Este método le permite identificar a las liquidaciones finales la cantidad de grano liquidado parcialmente, y de esta forma llevar a cabo el cálculo del servicio de acopio en las liquidaciones finales de acuerdo a la cantidad de grano de las liquidaciones parciales:
Otras configuraciones para calculo fuera de precio
-
Maestro de Conceptos calculados
-
Fuera de Precio: es el concepto calculado en el cual se contabiliza el Fuera de Precio. Debe tener definida su cuenta contable, clase de cálculo, y código Afip correspondientes:
- IVA CF 10,5% s/ Bonificaciones: es el concepto calculado en el cual se calcula y contabiliza el IVA Crédito Fiscal del Fuera de Precio:
- Tipos de Documento
En todas las Liquidaciones de Compra de Granos en las cuales se quiera contar con Fuera de Precio, deben configurarse ambos conceptos calculados en la solapa Conceptos Calculados, con su impacto contable:
Modo de uso para cálculo fuera de precio:
- Por ejemplo, Se emite una liquidación parcial por 60 Tn
- Se completa el Contrato de Servicio de Acopio para calcular Fuera de Precio en una Liquidación Final. En éste ejemplo el Modo de Cálculo es LINEAL, P*Q, en donde P se define en el Contrato de Servicio de Acopio; y Q se hereda desde la Liquidación Parcial sobre la cual se emite Liq. Final:
(P= precio y Q= cantidad)
Modo de completar los datos en el contrato de acopio:
- Nombre: se define el nombre del servicio (Fuera de Precio)
- Momento de Aplicar: Liquidación Final
- Concepto: Fuera de Precio
- Modo de Cálculo: Lineal (P*Q)
- Moneda: definida por el usuario (en caso de seleccionar Dólares, el sistema pesifica al TC de la liquidación final -toma TC de fecha de emisión de comprobante-.
- Precio: se define el precio.
- Al emitir la Liquidación Final que no tiene cantidades de granos definida, la misma se hereda desde la Liquidación Parcial vinculada (multiplicando la cant. de Toneladas liquidadas en Parcial por el Precio definido en el contrato).
En la Liquidación Final:
-
En la solapa Ítem se refleja el producto determinado, con cantidad CERO y Bonificación/Castigo efectuada.
-
En la solapa de Conceptos se visualiza el concepto calculado “Fuera de Precio”, el mismo estará calculado por el precio determinado en el Contrato de Servicio de Acopio multiplicado por la cantidad de Toneladas liquidadas en la Parcial vinculada a la final a emitir (sin perjuicio de otros conceptos que deban calcularse).
Cálculo Bonificación por calidades especiales
AGS-1415 El criterio de Bonificación por calidades especiales se trata de un reintegro por calidad que se paga en una liquidación de compra de granos una vez que se tienen los datos de calidad, sea en una Liquidación Final o Única. Existen dos casuísticas:
- MODO 1: Por precio fijo dependiendo de calidad (aplica para bonificación por Alto Oleico para Girasol).
- MODO 2: Por porcentaje del precio de fijación dependiendo de valores de análisis de calidad (aplica para bonificación por Glúten para Trigo Candeal).
Es por esto que se disponen los siguientes dos métodos de cálculo para los contratos de servicios de acopio:
- Lineal por calidad
Estos permiten generar bonificaciones y castigos según ítemes específicos de mediciones de calidad. Los mismos pueden ser por precios fijos sobre las cantidades liquidadas (en las liquidaciones Únicas o Finales).
Comportamiento: Dado un Tipo de Medición y un Análisis seleccionados en el Contrato de Servicios de Acopio, se listan las Cartas de Porte seleccionadas en el asistente de liquidación, y se busca en cada Medición de Granos asociada a la Carta de Porte que exista el mismo Análisis, y que tenga un Valor (resultado del análisis). Si dicho valor coincide con algún rango definido en un ítem del CSA, se calcula la Bonificación con el Precio indicado en dicho ítem. El precio del ítem a utilizar se multiplica por la cantidad de Tn. de esa Carta de Porte liquidada obteniendo así el importe. Se suman los importes de todas las CP a liquidar.
- Porcentaje por calidad
Estos permiten generar bonificaciones y castigos según ítemes específicos de mediciones de calidad. Los mismos pueden ser por un % del importe de la liquidación parcial. Estos servicios se calculan sobre valores de cada traslado liquidado (Ya sea en únicas o finales).
Comportamiento: se listan las Cartas de Porte seleccionadas en el asistente, se detecta el valor en el análisis definido en el Contrato de Servicios de Acopio (por ejemplo ALTO OLEICO) para identificar el ítem/ porcentaje a utilizar. El porcentaje a bonificar se calcula en base al Precio de la Fijación, o lo que es lo mismo, el precio del primer ítem de tipo GRANO de la liquidación. Se calcula el importe de Bonificación por cada Carta de Porte (sólo por los Kilos de cada CP vinculada a la Liquidación; si una CP se vincula parcialmente a una liquidación el importe se calcula sólo sobre los kilos parciales vinculados). Finalmente se suman todos los importes de cada CP, dando así el importe total por Bonificación.
Otras configuraciones para bonificacion para calidades especiales
a) Maestro de Conceptos calculados
- Bonif. por Calidades Especiales: es el concepto calculado en el cual se contabiliza la bonificación. Debe tener definida su cuenta contable, clase de cálculo, y código Afip correspondientes:
- IVA CF 10,5% s/ Bonificaciones: es el concepto calculado en el cual se calcula y contabiliza el IVA Crédito Fiscal del Fuera de Precio:
- Tipos de Documento
En todas las Liquidaciones de Compra de Granos en las cuales se quiera contar con Fuera de Precio, deben configurarse ambos conceptos calculados en la solapa Conceptos Calculados, con su impacto contable:
Modo de cálculo Recupero de honorarios camara granos
AGS-1472 Este modo de cálculo “Recuepero de honorarios” en los contratos de servicios de acopio levantará para la liquidación que se está haciendo todos los traslados vinculados. Para cada traslado se instancia su medición de calidad, tomando el importe de honorarios que tiene y le aplicará el porcentaje indicado en el contrato de servicios de acopio. Luego irá sumarizando todos los importes calculados para cada traslado determinando el importe final que devolverá este nuevo método de cálculo. El momento de aplicación es en Liquidación Final o Única. Esta funcionalidad se complementa con la importación de calidades de cámara.
Las distintas Cámaras de cereales en Argentina facturan el servicio de análisis de calidad al cliente; y éste a su vez recupera el 50% de dichos gastos (es uso y costumbre en el comercio de granos compartir los gastos de análisis de calidad de granos). En tal sentido, las Cámaras de Cereales envían el importe de honorarios facturado por cada muestra (Carta de Porte) junto con los resultados de análisis de calidad. Al recibir los importes de honorarios, se debe facturar el 50% al proveedor de los granos.













































