Gestiona y administra tus CPE
En este documento encuentras información sobre la carta de porte electrónica en Argentina y cómo implementar el web service ARCA con cada una de sus funcionalidades. Para más información: Carta de porte electrónica - Sector agro - Actividades agropecuarias | ARCA
Índice
-
Emisión de una CPE automotor
-
Confirmación de arribo / definitivo de una CPE automotor
Configuraciones para confirmación
- Carga de mermas en los traslados y estas se heredan a los certificados para ser informadas a ARCA.
- Ingresar mermas solo en certificados y estas se envían a ARCA.
- Incluir mermas en el bruto de los traslados para no informarlas a ARCA.
-
Otras funciones del web service CPE - ARCA
-
Impresión de una CPE
-
Consultar, anular y modificar CPE
-
Rechazo de los granos
-
Flete corto
-
Desvío
-
Importar CPE
-
Regreso a origen
-
Detalle de campos en CPE
-
CPE Ferroviaria
-
Configuraciones
- Propias del web service CPE
- Tipo de documento
- Talonario
- Especie del producto
- Campañas
- Provincias
- Localidades
- Depósito destino
-
Listado de estados ARCA
Se recomienda leer primero todos los lineamientos que indica ARCA en la siguiente dirección:
https://www.afip.gob.ar/actividadesAgropecuarias/cartaPorte.asp
Emisión de una CPE
Video explicativo para CPE automotor - Rol productor primario:
Para solicitar y aprobar una carta de porte electrónica desde el sistema está disponible el botón CPE, en este encuentras algunas de las acciones más relevantes para ejecutar por medio del web service ARCA.
Después de completar todos los datos e intervinientes del traslado y guardar la transacción, puedes enviar la solicitud a ARCA para la aprobación de la carta de porte electrónica por medio del botón “Obtener CPE”
Si todos los datos del traslado de granos concilian con los datos registrados en ARCA se obtiene el número de CTG, número de carta de porte y formato de impresión.
Confirmación de arribo / definitivo CPE automotor
Desde el botón “CPE” está disponible la opción de confirmar arribo y confirmación definitiva.
Primero se acciona la confirmación de arribo y luego la confirmación definitiva.
Configuraciones para confirmación de arribo y arribo definitivo
El sistema cuenta con tres (3) opciones de configuración en el envío de kg brutos, kg tara y mermas a AFIP; junto con su correspondiente impacto en stock en el sistema Finnegans GO. El usuario debe elegir la opcion más conveniente y que mejor se adapte a su gestión.
-
Carga de mermas en los traslados y estas se heredan a los certificados para ser informadas a ARCA.
-
Ingresar mermas solo en certificados y estas se envían a ARCA.
-
Incluir mermas en el bruto de los traslados para no informarlas a ARCA.
En el siguiente cuadro se detallan las configuraciones a tener en cuenta para cada uno de los casos:
Cuadro 1.
Nota: Se recomienda usar un una sola forma de configuración y validar que tanto los documentos de traslados y certificados tengan las correspondientes configuraciones definidas en el cuadro 1.
Detalle de cada configuración:
OPCIÓN 1: Carga de mermas en los traslados y estas se heredan a los certificados para ser informadas a ARCA
Para la confirmación definitiva por medio del web service CPE las recepciones de granos y traslados de venta (internos entre depósitos propios) solo informaran a ARCA el peso neto sin mermas:
Esto quiere decir que es posible ingresar los % de mermas en los documentos de recepciones y traslados de venta pero el cálculo de las mismas se van a realizar en los certificados de depósito:
Tipo de documento > Recepción de granos / Traslado de venta > Configuración para que no genere mermas
Configuración del certificado de depósito para que herede mermas del traslado
OPCIÓN 3: Incluir mermas en el bruto de los traslados para no informarlas a ARCA.
En el tipo de documento del traslado, activar el check “Informa kilos netos afip”
Este check activa un nuevo campo en los traslados de granos llamado “Peso Bruto Afip”, en el mismo se calcula [Peso bruto - Mermas] y es este dato el que se envía a AFIP como “Peso bruto”. Esto quiere decir que las mermas ya están descontadas y ya no es necesario ingresarlas en los certificados de depósito.
*Cabe resaltar que esta configuración no informa las mermas a ARCA.
**Las demás configuraciones se encuentran en el cuadro 1.
Impresión de CPE
Actualmente hay que salir y volver a ingresar al traslado de granos CPE para visualizar la impresión.
Formato de impresión ejemplo:
Sugerencia: Se recomienda emitir una o varias CPE primero desde el entorno web AFIP, esto para validar que se cumplan con todas las condiciones y requerimientos que solicita ARCA.
Después de las pruebas anteriores emitir CPE desde el sistema Finnegans.
Consultar, modificar y anular CPE
Función Consultar: Esta funcion consulta a ARCA el estado de la carta de porte, al hacer click en “consultar” obtenemos una ventana emergente con todos los datos actualizados:
Función Modificar: Basta con guardar los nuevos cambios de la carta de porte y luego se hace clic en “Modificar”, de esta forma el sistema envía la solicitud de edición a ARCA.
Función Anular:
Para anular CPE la misma debe tener el número y CTG con el cual se encuentra registrada en ARCA. Luego el usuario debe anular primero el documento en el ERP de Finnegans desde el boton “Anular”
Más acciones > Acciones > Anular
Luego de que el documento quede en estado “Anulado”, desde las opciones de CPE hacer click en la solicitud de anulación para envio a ARCA:
Más acciones > CPE > Anular
Esta envía la solicitu de anulacion a AFIP obtieniendo respuesta exitosa o no por parte de ARCA.
Rechazo de los granos
Esta función está disponible para las empresas operadoras y comercializadoras de granos (circuito de compra de granos).
Escenarios de rechazo:
-Vuelve a origen con el mismo camión: Se usa la misma CPE.
-Con descarga y vuelve a origen: Se usa otra CPE con certificado RT.
Flete corto
Los genera el acopiador u operador a nombre del productor (circuito compra de granos), así mismo el productor debe aceptar la solicitud desde su cuenta de ARCA
En tipo de CPE se define la opcion 274 - Flete Corto.
Importar CPE
Para importar una carta de porte electronica a Finnegans GO, solo hay que realizar la solicitud desde un nuevo documento de traslado de granos y hacer clic en la opción “importar CPE”.
En la ventana emergente se completa como mínimo el número de la CPE y el CUIT del solicitante de esta CPE:
- Número de CPE: Acepta guiones o tambien solo numeros y es obligatorio
- Número CTG: No es obligatorio para la solicitud de importación
- CUIT solicitante: Acepta guiones o solo numeros y es obligatorio
Si la carta de porte está registrada en ARCA automaticamente el sistema completará todos los datos en el docuemnto del traslado de granos agilizando la carga.
Nota
Importar CPE venta de granos: En casos donde la CPE no tenga ”Rte. comercial venta secundaria 2” o “Rte. comercial venta secundaria” o “Rte. comercial venta primaria” o “Intermediario” entonces el sistema define en el campo “Cliente” el “Destino” de la CPE importada a Finnegans GO.
Regreso a origen
Esta función permite enviar por medio del web service CPE a ARCA toda la información sobre las CPE que por algún motivo tienen que regresar a origen o que tienen que ser enviadas a acondicionadora.
Desde el menú CPE se selecciona la opción “Regreso a origen”
Posteriormente se completa la información pertinente para el regreso a origen en el asistente
En caso de requerir el envío de esta información a AFIP por medio del web service se debe tildar la opción “Informar desvío AFIP”
Finalmente el sistema dará de alta una nueva CPE con la información digitada anteriormente, mientras que la CPE original quedará marcada como “desviada” imposibilitando el uso de la misma.
Detalle de campos en CPE
Fecha de partida: Es importante completar este dato
Hora de partida: Es importante completar este dato
CPE Ferroviaria
Instructivo - Carta de porte electrónica Ferrroviaria
CONFIGURACIONES
Propias del Web service CPE
- Es necesario tener el certificado de producción digital (vigente) propio o delegado a Finnegans funcionando en la base.
Nota: Si vienes obteniendo CTG o CAE desde el sistema no es necesario volver a gestionar el certificado (más info comunicate con soporte o un consultor).
- Desde el administrador de relaciones AFIP adherir el servicio denominado "Carta de porte electrónica web service”
Nota: Se realiza desde un computador fiscal autorizado y usuario nivel de seguridad mínimo 3
- En caso de que el certificado digital este delegado a Finnegans (CUIT 30698431454) hay que definir a Finnegans como representante:
Posteriormente solicitar a Finnegans la aceptación de la delegación, esto por medio del canal de comunicación soporte o un consultor.
Si el certificado de producción es propio, omitir el paso 3 y 4.
Tipo de documento
Se sugiere usar un nuevo tipo de documento para registrar las CPE (traslados de granos) y agregarlo al workflow correspondiente.
El documento debe estar configurado para ser carta de porte electrónica de la siguiente forma:
Al utilizar la opción “Es cpe” se habilitan una serie de campos en los documentos de traslados, estos fueron impuestos por ARCA para la implementación de las CPE.
Talonario
-Asignar un talonario exclusivo para el documento CPE
-Configurar numeración como editable sugerido
-Configurar para que permita repetidos
-Máscara: ####1-#######1 con 13 dígitos e indicando un punto de venta (5 para punto de venta y 8 dígitos para numeración)
-Numeración actual: asignar un número para punto de venta y otro para iniciar numeración de la carta de porte.
AFIP es quien asigna la numeración al momento de obtener CTG exitosamente.
La numeración de la CPE es asignada por ARCA al momento de su solicitud y posterior aprobación.
Nota: La numeración de la CPE asignada por AFIP se puede detallar en la impresión.
Especies del producto
Maestro de especies - Asignar el código adicional a la especie del producto
| Tipos de granos | Codigos AFIP |
|---|---|
| Lino | 1 |
| Girasol | 2 |
| Maní En Caja | 3 |
| Girasol Descascarado | 4 |
| Maní Para Industria De Selección | 5 |
| Maní Para Industria Aceitera | 6 |
| Maní Tipo Confitería | 7 |
| Colza | 8 |
| Colza 00" / Canola" | 9 |
| Trigo Forrajero | 10 |
| Cebada Forrajera | 11 |
| Cebada Apta Para Maltería | 12 |
| Trigo Candeal | 14 |
| Trigo Pan | 15 |
| Avena Blanca (Avena Sativa) | 16 |
| Cebada Cervecera | 17 |
| Centeno | 18 |
| Maíz | 19 |
| Mijo | 20 |
| Arroz Cáscara | 21 |
| Sorgo Granífero | 22 |
| Soja | 23 |
| Trigo Blando | 24 |
| Trigo Plata | 25 |
| Maíz Flynt O Plata | 26 |
| Maíz Pisingallo | 27 |
| Triticale | 28 |
| Alpiste | 30 |
| Algodón | 31 |
| Cártamo | 32 |
| Poroto Blanco Natural Oval Y Alubia | 33 |
| Poroto Distinto Del Blanco Oval Y Alubia | 34 |
| Arroz | 35 |
| Lenteja | 46 |
| Arveja | 47 |
| Poroto Blanco Seleccionado Oval Y Alubia | 48 |
| Otras Legumbres | 49 |
| Otros Granos | 50 |
| Garbanzo | 59 |
| Amaranto (Amaranthus caudatus) | 60 |
| Amapola (Papaver rhoeas) | 61 |
| Chía (Salvia Hispanica) | 62 |
| Coriandro (Coriandrum sativum) | 63 |
| Habas (Vicia Faba) | 64 |
| Lupines (Lupinus mutabilis) | 65 |
| Lupino (Lupinus albus) | 66 |
| Maíz Blanco (Zea Maiz) | 67 |
| Mostaza Marron (Brassica juncea) | 68 |
| Mostaza Negra ( Brassica nigra) | 69 |
| Mostaza Blanca ( Sinapis Alba) | 70 |
| Poroto Colorado (Phaseolus vulgaris) | 71 |
| Poroto Cranberry (Phaseolus Vulgaris Variety Cranberry) | 72 |
| Poroto Manteca (Phaseolus lunatus) | 73 |
| Poroto Mung (Vigna Radiata) | 74 |
| Poroto Negro (Phaseolus vulgaris) | 75 |
| Poroto Pallar (Phaseolus coccineus L) | 76 |
| Quinoa (Chenopodium quinoawilld) | 77 |
| Sésamo (Sesamum indicum) | 78 |
| Sorgo Azucarado (Sorgum Bicolor) | 79 |
| Trigo Sarraceno (Fagopyrum esculentum) | 80 |
| Avena Amarilla (Avena Byzantina) | 81 |
| Cebada | 100 |
| Maní | 101 |
| Poroto | 102 |
| Trigo | 103 |
| Sorgo | 104 |
| Otros Granos Y Legumbres Provenientes De Cultivos De Invierno (Cosecha Fina")" | 105 |
| Otros Granos Y Legumbres Provenientes De Cultivos De Verano (Cosecha Gruesa")" | 106 |
| Colza/Canola | 107 |
Campañas
Maestro de campañas - El formato de la cosecha debe ingresarse de la siguiente manera 20-21
Provincias
Localidades
Depósito destino
Para venta de granos
Definir el número de planta destino vigente para los granos en el maestro de depósitos.
El depósito debe ser de tipo “organización” y se debe definir la organización a la que pertenece el depósito.
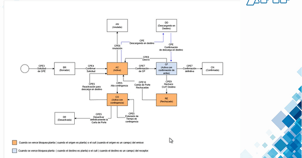
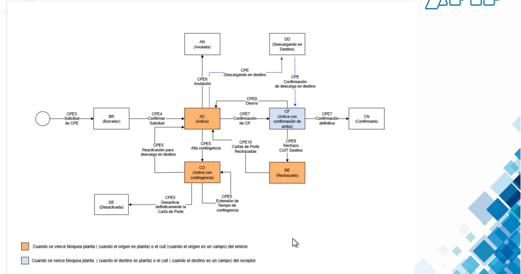
Listado de estados AFIP
AC: Activa
AN: Anulada
CO: Activa con Contingencia
DE: Desactivada
CF: Activa con confirmación de Arribo
RE: Rechazada
CN: COnfirmada





































