Alcance
Gestioná las operaciones necesarias para llevar una adecuada dirección, ejecución y control de la actividad ganadera en todas sus etapas: cría, recría e invernada. Incluye un control de movimientos, alimentación y sanidad.
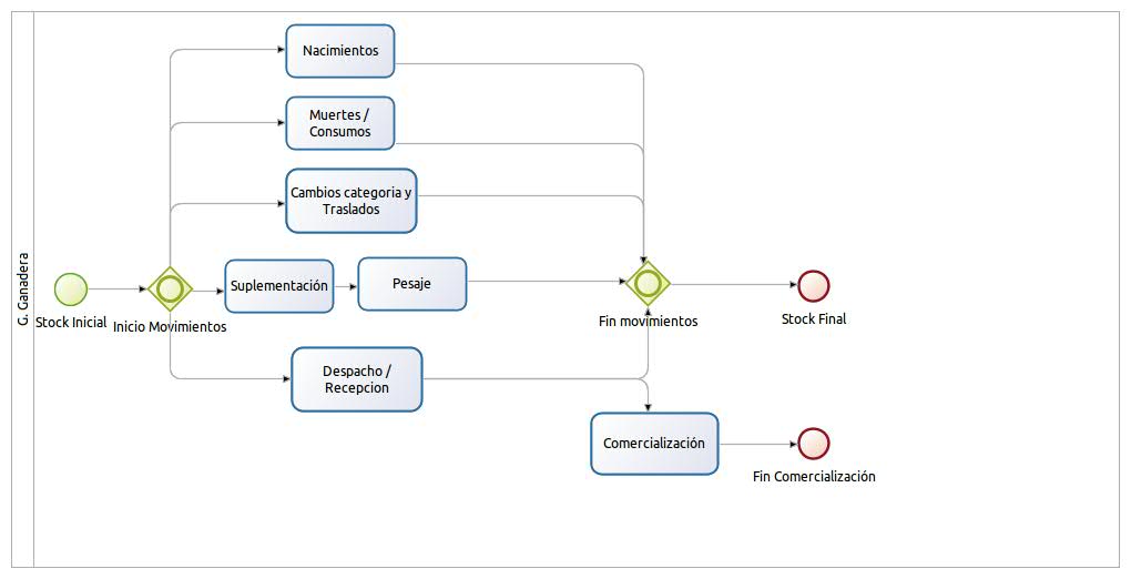
Este núcleo funcional permite llevar todos los movimientos ganaderos (bovinos, equinos, ovinos, porcinos, etc) de una explotación agropecuaria tipo. Permite hacer recuentos, declarar nacimientos, muertes, consumos, cambios de categorías, traslados, recepciones, despachos, entre otras cosas. Por otra parte lleva un control de la alimentación a través de la suplementación y un control sanitario. De esta forma podemos obtener reportes de gestión y contables para saber exactamente nuestros costos de producción.
Diagrama Contextual
Lista de Transacciones y Maestros
Transacciones
-
Movimientos de hacienda
-
Nacimiento
-
Cambio de categoría
-
Traslados de hacienda
-
Despacho
-
Recepción
-
Muerte
-
Consumo
-
Pesaje
-
Suplementación
-
Partes sanitarios
-
Liquidación de hacienda
Informes
- Existencias de hacienda
- Planillas de hacienda
- Análisis de suplementaciones
- Análisis de ingresos y egresos
- Análisis de producción ganadera
- Análisis de carga
Paneles
- Panel MB Cria
- Panel MB Invernada
Maestros Principales
- Categorías de hacienda
- Eventos
- Animales
Modo de Uso
Movimientos de Hacienda
Los movimientos de hacienda permiten registrar todos los movimientos relacionados a la gestión de hacienda que se pueden llegar a dar en un establecimiento.
Ajuste inicial
Para cargar un stock de animales previo al comienzo del uso del sistema es necesario utilizar la transacción de ajuste de Saldo Inicial.
Gestión Empresarial → Ganadería → Movimientos → Ajuste
Nacimientos
Los nacimientos generan un impacto en el stock. Por un lado, se da de alta el stock por la cría que acaba de nacer y por el otro, se da de baja el stock en la categoría de origen de la madre. Por ejemplo, cuando se pasa de vaquillona a vaca, que es la categoría que se utiliza luego de la primer parición.
Gestión Empresarial → Ganadería →Movimientos → Nacimiento
Traslados y Cambios de Categoría
A partir del traslado de hacienda, el sistema efectúa la baja de cabezas en el lote donde se encontraban los animales y los da de alta en la nueva ubicación. En el caso de realizar un cambio de categoría, se baja el stock en la categoría a la que correspondían los animales para darlas de alta en una nueva.
Tanto el traslado de hacienda como el cambio de categoría se pueden hacer en una misma transacción o por separado. En ambos, el sistema permite actualizar los kilos de la hacienda y genera un pesaje automático por la diferencia.
Gestión Empresarial → Ganadería →Movimientos → Traslados y cambios de categoría
Para facilitar la carga se encuentra disponible la función “Obtener datos de Stock”, que permite elegir establecimiento, lote, categoría y completa la grilla con los datos filtrados.
![]()
Al oprimir el botón se abre un popup con filtros y una grilla.
Se marca los items que se desean trasladar a la grilla de la transacción y luego al aceptar, esto adicionará los registros (conservando los previamente cargados). En el caso de equivocarse en alguna de las selecciones, se tiene la opción de “limpiar transacción”.
Queda completar los campos restantes y guardar la transacción. En este caso se hizo un cambio de categoría de terneras a vaquillonas. También se actualizó el peso de las mismas.
El campo tropa sirve para aquellas categorías que están configuradas para manejar tropa. En ese caso el sistema va a exigir que se indique una tropa de origen y una tropa destino si las categorías lo solicitaran. Ver pantalla de configuración “Identifica tropa por…”
El campo clasificación es obligatorio y es diferente para cada movimiento. Los eventos y clasificaciones pueden ser modificados desde su abm correspondiente.

![]()
Consumo y muerte
Cuando se carga la muerte o consumo de un animal en el sistema, se puede dejar asentado un registro de la fecha en la qué ocurrió, el establecimiento donde se encontraba y su categoría. Además, es posible indicar la causa que le dio origen a la baja, por ejemplo, si fue muerte natural, por neumonía, por empaste, entre otras.
Gestión Empresarial → Ganadería →Movimientos → Consumo
Gestión Empresarial → Ganadería →Movimientos → Muerte
Pesaje
Los pesajes permiten actualizar el peso de los animales en el sistema. Estos se pueden cargar a mano o generarse automáticamente al registrar un traslado, un cambio de categoría o un despacho.
Gestión Empresarial → Ganadería →Movimientos → Pesaje
Partes Sanitarios
A través de los eventos de sanidad, es posible gestionar los insumos sanitarios y el stock. Al cargarlos en el sistema, se registra el producto que se utilizó, la dosis por animal y el depósito de almacenamiento. Cuando se indica un producto, se da de baja el stock automáticamente y se imputa ese costo a la actividad ganadera.
Gestión Empresarial → Ganadería → Movimientos → Sanidad
Si no se desea llevar un stock de insumos, se puede optar por cargar una factura que se impute directamente al centro de costos de la actividad ganadera. Para esto, los productos deben tener configurada una cuenta de resultados.
Suplementación
La alimentación del ganado se registra mediante la suplementación.
Gestión Empresarial → Ganadería → Suplementación
Existen dos tipos de suplementación:
- Por cabeza: se registran los valores de suplementación por cabeza. A partir de esta información, se llega a los valores totales del conjunto de animales suplementados.
- Global: se registran los valores de suplementación para un conjunto de animales. A partir de esta información, el sistema se encargará de calcular la suplementación para cada animal.
En ambas suplementaciones se puede trabajar con una dieta precargada. En la misma se muestran todos los insumos que se van a utilizar. Además, es posible editar los productos y cantidades que estaban definidos. Por otro lado, se debe identificar el depósito del cual salen los insumos para dar de baja el stock. De esta forma, la ganadería se vincula con el frente de inventarios.
La suplementación se puede ingresar manualmente o importar de un mixer vesta para obtener fácilmente la información sobre cuántos kilos de alimento se descargaron en cada lote o corral.
Compra de Hacienda
Contrato de Compra de Hacienda
El contrato de compra permite registrar las condiciones comerciales que se acordaron entre las partes. Además, no genera impacto en la contabilidad ni en el stock.
Gestión Empresarial → Compras de Hacienda → Contratos de Compra de Hacienda
Recepción de Hacienda
La recepción de hacienda es un documento que da de alta el stock de animales y se puede generar a partir de los datos del contrato.
Gestión Empresarial → Compras de Hacienda → Recepción
Liquidación de Compra de Hacienda
Cuando el productor o el consignatario envía el comprobante se debe registrar la liquidación de hacienda.
Gestión Empresarial → Compras de Hacienda → Liquidación de Compra de Hacienda
La liquidación de hacienda es un documento que tiene impacto en la contabilidad. Sin embargo, no genera movimiento de stock.
En algunos casos, puede intervenir un intermediario en la liquidación. En ese escenario, el impacto en la cuenta corriente es con el intermediario, mientras que el IVA afecta al proveedor.
Venta de Hacienda
Contrato de Venta de Hacienda
El contrato de venta permite registrar las condiciones comerciales que se acordaron entre las partes.
Gestión Empresarial → Venta de Hacienda → Contratos de Venta de Hacienda
La carga del contrato de venta es opcional pero se recomienda darlo de alta cuando se necesite contar con esa información posteriormente. Por ejemplo, para poder comparar qué se había acordado con el cliente con lo que efectivamente sucedió.
Despacho
El despacho de hacienda es un documento que da de baja el stock de animales. Se genera a partir de la información registrada en el contrato.
Gestión Empresarial → Ganadería → Movimientos → Despacho
Para completarla se puede usar el asistente para obtener stock y se debe completar el cliente y la condición de pago (la misma no es definitiva, la liquidación será la que fije las condiciones comerciales)
Si se tiene incluído el núcleo funcional de gestión de transportistas se puede cargar los datos del camión y empresa transportista en la misma transacción y generar la recepción del servicio directamente desde aquí. Ver manual gestión de transportistas.
Liquidación de venta de hacienda
Cuando el productor o el consignatario envíe el comprobante de venta se debe registrar la liquidación de hacienda. En estas liquidaciones es habitual que aparezcan gastos comerciales y que se reflejen contablemente en el libro IVA compras.
Gestión Empresarial → Venta de Hacienda → Liquidación de Venta de Hacienda
Valorización de hacienda
El proceso de valorización de hacienda, es fundamental. El mismo se encarga de generar la valuación y contabilidad de todos los movimientos realizados en un determinado período por las actividades ganaderas.
Todos los movimientos de hacienda son valorizados y generan diferencia de inventario.
Para conocer el proceso de valorización podés ver la siguiente entrada:
Informes
Existencias de hacienda
El informe de existencia de hacienda permite ver cuántos animales hay en cada establecimiento o lote, a qué categoría de hacienda corresponde el stock y su valor en kilo y en cabezas.
Gestión Empresarial → Ganadería → Existencia de Hacienda
Los filtros permiten acotar nuestra búsqueda por determinados atributos del lugar (establecimiento, lote) o del animal (categoría, tropa, etc). El tipo de precio se utiliza para determinar la valuación con la que veremos nuestra hacienda, puede ser costo estándar o valorizado.
Planilla de hacienda
A través de este reporte se puede ver un detalle de todos los movimientos registrados en un determinado establecimiento, período y categoría. Muestra el stock inicial, ingresos, egresos y saldo final.
Gestión Empresarial → Ganadería → Planilla de Hacienda
Una vez que se completaron los filtros, el sistema muestra una grilla con los datos. Para ver el reporte (con el formato deseado) se debe presionar imprimir y seleccionar “Planilla de hacienda
Nota: Esta acción genera un pdf con un formato que permite mayor facilidad en el análisis.
Margen bruto cria e invernada
Estos tableros ganaderos permiten evaluar la actividad en forma global, considerando los principales indicadores.
Gestión Empresarial → Ganadería → Análisis → Margen Bruto Ganadero Cría
Gestión Empresarial → Ganadería → Análisis → Margen Bruto Ganadero Invernada
Configuraciones Necesarias
Establecimientos
Se deben asociar las actividades ganaderas a los establecimientos. Al guardar esta operación se generan los centros de costo automáticos ganaderos.
Configuración → Empresas → Establecimientos
Categorías de hacienda
Para comenzar a utilizar el circuito ganadero se deben ingresar las categorías de hacienda.
Gestión Empresarial → Ganadería → Categorías de Hacienda
Una categoría de hacienda representa un grupo de animales que comparten determinadas características y por ello es conveniente manejarlas en conjunto. Entre ellas se puede citar los requerimientos nutricionales, el manejo, etc. Cada categoría pertenece a una actividad, en una explotación ganadera tipo de ciclo completo se divide en cría, recría e invernada (encierre o feedlot si así fuera). Pero cada empresa puede tener el grado de apertura de actividades y categorías que le sea más conveniente.
-
Actividad: se selecciona la actividad a la cual pertenece. Esta asociación determinará en qué centro de costos se imputará los asientos contables generados por la valorización de los movimientos que sufra dicha categoría.
-
Moneda: se debe indicar la moneda de referencia para cada categoría. Este campo es fundamental ya que se utiliza en la valorización.
-
Cotiza por: se debe indicar kilos o por cabeza según la moneda definida anteriormente.
La solapa stock tiene algunos campos que hay que tener en cuenta.
- Identifica tropa: permite llevar una división por tropa dentro de una categoría.
- Identifica tropa en suplementación: idem anterior, pero solo para control de suplementación por tropa.
- Identifica Animal: activa el control de trazabilidad. Cada movimiento de hacienda que se haga, solicitará los números de caravana.
Eventos
Gestión Empresarial → Ganadería → Tipos de Eventos
Al ingresar se observa un listado de los eventos y clasificaciones que vienen por defecto. El nombre hace referencia a la transacción asociada.
Para hacer modificaciones ingresamos en el ítem correspondiente. Y damos de alta, borramos o modificamos los registros.








