En este instructivo aprenderás el circuito de desvío a acondicionadora y los distintos documentos que participan en el mismo.
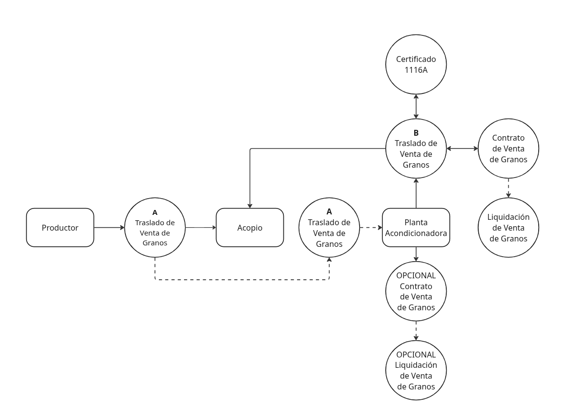
Diagrama Contextual
Circuito
-
Traslado de Venta de Granos de Productor a Acopio
-
Desvío de Acopio a Planta Acondicionadora
-
Traslado de Planta Acondicionadora a Acopio
-
Vinculación de Traslado a Contrato y Liquidación de Venta de Granos a Acopio
4.1. Liquidación de Venta de Granos a Planta Acondicionadora
Documentos Involucrados
- Traslado de Venta de Granos
- Del Productor al Acopio (en Diagrama Contextual Traslado A)
- Del Acopio a la Planta Acondicionadora (en Diagrama Contextual Traslado A)
- De la Planta Acondicionadora al Acopio (en Diagrama Contextual Traslado B)
- Certificado 1116A
- Contrato de Venta de Granos
- Para el Acopio
- Para la Planta Acondicionadora (Opcional)
- Liquidación de Venta de Granos
- Para el Acopio
- Para la Planta Acondicionadora (Opcional)
Explicación
1. Traslado de Venta de Granos de Productor a Acopio
Se realiza un Traslado de Venta de Granos con el Acopio como Cliente, Destino y Destinatario, y el Productor como Solicitante. En el diagrama contextual se representa como Traslado de Venta de Granos A.
Carga de un Traslado de Venta de Granos
2. Desvío de Acopio a Planta Acondicionadora
Una vez que llegan los granos al Acopio, el mismo puede decidir que los granos deben acondicionarse, por ejemplo, por presentar humedad. En este caso, se realiza un Desvío de la carta de porte.
El Desvío genera un duplicado del Traslado de Granos A, con el mismo número de CPE y CTG. Se deben completar los siguientes datos:
- Solicitante: Productor
- Cliente: Planta Acondicionadora
- Destino: Planta Acondicionadora
- Destinatario: Planta Acondicionadora
3. Traslado de Planta Acondicionadora a Acopio
Una vez que arriban los granos al Acopio, al descargarse para acondicionarse, el Traslado de Venta de Granos A deja de ser válido.
Al acondicionarse los granos y trasladarse de vuelta al Acopio, se debe generar un nuevo Traslado (en el diagrama contextual es el Traslado de Venta de Granos B). Este traslado, con nuevo número de CPE y CTG. Se deben completar los siguientes datos:
- Solicitante: Planta Acondicionadora
- Cliente: Acopio
- Remitente Comercial Productor: Productor
- Destino: Acopio
- Destinatario: Acopio
Como los granos se acondicionaron, la cantidad de granos que se trasladaron del Acopio a la Planta Acondicionadora diferirá de la cantidad trasladada de vuelta de la Planta Acondicionadora al Acopio.
Se debe realizar un Certificado 1116A sobre el traslado, para certificar los kilogramos trasladados.
4. Vinculación de Traslado a Contrato y Liquidación de Venta de Granos a Acopio
Por último se debe vincular el traslado B, es decir, el traslado de la Planta Acondicionadora al Acopio, al Contrato de Venta de Granos y realizar la Liquidación de Venta de Granos al Acopio.
4.1. Liquidación de Venta de Granos a Planta Acondicionadora
En algunas ocasiones, la Planta Acondicionadora no cobra sus servicios en dinero, sino en especie, descontando kilogramos de los trasladados de vuelta al Acopio. En este caso se debe realizar un Contrato de Venta de Granos a la Planta Acondicionadora y liquidar los mismos.
