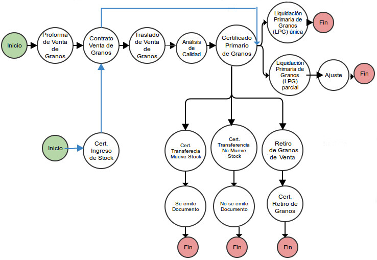
Operatoria de Venta de Granos
- Comprador: Puede ser un acopio, una cooperativa, un exportador, un comprador o un corredor.
- Vendedor: Puede ser un productor, un acopio o una cooperativa.
Diagrama de procesos
A continuación, se muestran ejemplos de carga y modo de vinculación de cada una de las transacciones que componen el Circuito de Ventas. Asimismo se detalla brevemente la descripción de los campos más importantes de cada una de las transacciones.
Proforma de Venta de Granos
Para acceder, se ingresa a Gestión Empresarial → Venta de Granos → Proforma:
Ejemplo de carga:
Contrato de Venta de Granos
Para acceder, se ingresa a Gestión Empresarial → Venta de Granos →Contrato:
Ejemplo de carga:
Descripción de los campos de las solapas de mayor relevancia:
Encabezado:
- Cliente: puede ser acopio, cooperativa, exportadora, comprador o corredor.
- Moneda: tipo de cambio utilizado en la transacción.
- Número de comprobante: se lo da el comprador al contrato.
- Número de contrato: se crea un talonario y luego se lo adjudica el sistema automáticamente.
- Pautas de fijación: solo visible cuando los contratos son a fijar. Se determina la cantidad máxima (diaria, semanal o mensual) que se puede fijar por período y, si existiera, algún adicional. Una vez que se hace quedan guardados los parámetros que se utilizaron para futuras fijaciones. En algunos productos, como por ejemplo algunas variedades de trigo (trigo plata), para la determinación del precio se pueden hacer diferentes cálculos como por ejemplo precio pizarra + un adicional + un porcentaje del precio de la pizarra. El uso de esta solapa es optativo.
Solapa Condiciones:
- Producto: es el tipo de Grano
- Cosecha: campaña agrícola
- Tipo de Contrato:
-Contra entrega: se empieza a pagar recién cuando entró el último camión
-A fijar precio: se sabe la cantidad pero no el precio.
-A fijar cantidad: se sabe el precio pero no la cantidad.
-A fijar precio y cantidad: no se sabe ninguna.
-Forward: es a futuro. Se conoce el precio y la cantidad.
-Escalera: lo utilizan los corredores o grandes acopios. Se pacta un determinado rango de fechas con un precio asignado para las cuales el productor entregará los granos. Si no entrega los granos en ninguna de las fechas pactadas, el contrato pasará a ser de “Contra entrega” donde el precio que se le pagará al productor una vez que entregue los granos dependerá del precio de pizarra de ese dia.
-Fecha cierta: lo utilizan los corredores. Se pacta una fecha de entrega de mercadería y un precio. Si no se cumple con la fecha, pasa a ser de contra entrega.
- Precio: solo se utiliza para contratos que sean a fijar cantidad o contra entrega. ($/tn)
- Porcentaje parcial: es el porcentaje parcial que se utilizará en las liquidaciones parciales por default. Suele ser del 97,5%.
- Cantidad pactada: es la cantidad máxima que se permite entregar.
- Cantidad ajustada: es lo que efectivamente se entregó.
Solapa Conceptos:
Se muestra la tasa de IVA y su importe aplicado.
Solapa Cotizaciones:
Se indican las monedas y sus respectivas cotizaciones
Solapa Pautas de Fijación:
En esta se definen las fechas y cantidades máximas de entrega para los contratos a fijar (es de uso opcional)
Solapa Fijación de Precios y Cantidades:
Es el lugar donde se van ingresando como nuevos ítems las fijaciones que se realizan dentro del contrato (es obligatorio tener definidas las fijaciones en esta solapa para poder dar de alta las liquidaciones con asistente).
- Número: Es el orden que le va dando el sistema a cada fijación que se ingresa.
- Fecha: Es la fecha de la fijación.
- Cantidad: Son las toneladas que se están fijando.
- Unidad.
- Precio: Es el precio al que se pactó la fijación.
Solapa Ampliación:
La ampliación es necesaria cuando se debe entregar más de lo que se pacto, es decir, cuando se hicieron TVG cuyas cantidades superan la establecida en el Contrato. Se pueden realizar dos operaciones: se pasa la cantidad excedente a otro contrato o se carga una ampliación, la ampliación genera un fijación por la cantidad indicada.
- Número: Es el orden que le va a asignar el sistema a cada ampliación que se cargue.
- Fecha: Es la fecha de la ampliación.
- Cantidad: Es la cantidad de grano que implica la ampliación.
- Unidad.
Solapa Reducción
La reducción la suelen utilizar los molinos cuando no se cumplió con lo pactado. El precio al cual se va a liquidar lo pacta el acopio, en general es mayor al pactado.
- Número: Es el orden que le va a asignar el sistema a cada reducción que se cargue.
- Fecha: Es la fecha de la reducción.
- Cantidad: Es la cantidad de grano que implica la reducción.
- Unidad.
Consideración a tener en cuenta: Si en el campo “Tipo de contrato” se selecciona “contra entrega” o “forward”, se generará automáticamente un ítem en la solapa de “fijación de precios y cantidades” con el pendiente de liquidación. Entonces, al momento de hacer la liquidación se tendrá disponible el Contrato para vincular. Por el contrario, si se eligen las opciones de “A fijar cantidad”, “A fijar precio” o “A fijar precio y cantidad” no va a aparecer ningún ítem en la solapa y habrá que cargarlo de forma manual para vincular el Contrato en la Liquidación.
Traslado de Venta de Granos
Para acceder, se ingresa a Gestión Empresarial → Venta de Granos → Traslado de Granos:
Ejemplo de carga:
Descripción de los campos de mayor relevancia:
Una vez guardado el Traslado de Venta de Granos, se lo puede vincular al Contrato de Venta de Granos que ha sido generado anteriormente:
Medición de análisis de calidad
Hay 3 maneras de acceder:
- Desde el menú te dirigís a Compra de Granos → Entregas → Medición:
- Desde el Traslado:
- Desde la grilla de Traslados (selección múltiple):
En esta última, los TVG seleccionados deben ser del mismo Productor, mismo tipo de grano y misma localidad de procedencia.
Ejemplo de carga:
En la solapa “Camiones” aparecen el/los Traslados asociados a dicha medición:
Para más información sobre Medición de Calidad, hacer click Aquí.
Certificado Primario de Granos (Certificado 1116 A)
Para acceder, se ingresa a:
Ejemplo de carga utilizando el asistente:
Descripción de los campos de mayor relevancia:
Encabezado:
- Empresa: es el emisor, el cual puede ser un productor/acopio/cooperativa Fecha: Es la fecha de alta del Certificado de Depósito.
- Fecha de comprobante: Es la fecha que se le quiere dar al formulario, puede diferir de la anterior.
- Número Comprobante: Es el número del formulario oficial que se asigna por talonario.
Solapa Ítems:
- Cantidad original: Es la cantidad de grano despachada originalmente por el titular del cereal hacia la planta destino.
- Cantidad recibida: Es la cantidad de grano que llega al depósito destino y que se descarga.
- Cantidad certificada: Es la cantidad de grano recibida a la cual se le hacen las mermas físicas correspondientes por los descuentos de calidad de los granos recibidos (merma volátil, zarandeo, secado, etc.)
- Factor: Es el otro elemento que surge del estándar de calidad de cada grano y que determina si los granos tienen bonificación o rebaja de calidad.
- Grado: Es uno de los elementos que surge del estándar de calidad de cada grano y que determina si los granos tienen bonificación o rebaja de calidad.
Solapa Conceptos:
En esta pestaña se muestran los conceptos calculados que corresponden a los servicios que se cobran en el certificado y los impuestos que se liquidan en el mismo, esto en el caso de corresponder.
Información Fiscal:
Esta pestaña refleja los datos fiscales del formulario oficial certificado de depósito 1116 A.
- Comprobante Tipo Impositivo: Es el tipo de comprobante que se define como de identificación tributaria, en este caso es Formulario C1116A.
- COE: Es el número que identifica la autorización de los formularios oficiales de los certificados (Código Emisión Electrónica).
- Fecha Vencimiento CAI/CAE: Es la fecha en la cual vence la autorización emitida o sea es el vencimiento de los formularios oficiales (No se pueden usar más).
Solapa Vencimientos:
Esta pestaña refleja los vencimientos calculados para el débito en la cuenta corriente del titular de los granos.
Liquidación Primaria de Granos (única)
Utilizamos el asistente y desde allí se elige qué tipo de liquidación se quiere llevar a cabo. En este caso elegiremos “Liquidación única”:
Se vincula con el Contrato de Venta de Granos y posteriormente, con el Traslado de Venta de Granos.
Se indican las cotizaciones:
Y finalmente se obtiene la Liquidación de Granos (única):
Liquidación Primaria de Granos (parcial)
El procedimiento es similar al anterior, sólo que ahora se elige en Tipo de liquidación, la Liquidación Parcial.
Posteriormente, el asistente solicitará que se vincule el Contrato de Venta y el Traslado de Venta de Granos como se explicó anteriormente.
Por último, se obtiene la Liquidación Parcial:
Finalmente se hace la liquidación final que se vincula a la liquidación parcial que se acaba de realizar. Se selecciona el Traslado de Venta correspondiente y por último se indica la cotización. De esta manera, se obtiene la Liquidación de Venta final:
Descripción de los campos de mayor relevancia:
Encabezado:
-Cliente: a quien se le venden los granos
-Condición de pago: De acuerdo a esta se establece la fecha de vencimiento del documento
-Moneda: Se define la moneda en la cual se requiere asentar la liquidación en el sistema
-Tipo: Se tienen disponibles tres opciones; Liq final, parcial y final
- % parcial: Este campo está relacionado con el “tipo” de liquidación; si la liquidación es de tipo final basta con definir 100%, si es parcial y final se asigna el % a liquidar para cada una (por lo general las liq parciales son de 97.5% y las finales de 2.5%)
Solapa Conceptos:
Anteriormente se informaban las retenciones en esta solapa, lo ideal es que las retenciones se informen en la solapa “Retenciones”.
Sin embargo esta solapa conceptos queda disponible para confgurar conceptos calculados específicos para cada empresa; por ejemplo para llevar el control de los importes pendientes de liquidaciones parciales y finales final (+info acá)
Solapa Retenciones:
En esta sección es donde se informan las retenciones aplicadas a la liquidación de venta de granos. Es conveniente usar esta solapa cuando se importan los xls desde el sistema para la RG3685 (+info aca)
Solapa Cotizaciones:
Muestra las cotizaciones de moneda principal y secundaria definidas para el espacio de trabajo.
Solapa Vencimientos:
Muestra el vencimiento del pago de la transacción, que se calcula tomando como base la fecha de comprobante o fecha contable (según cómo esté configurado en el tipo de documento) a la cual le suma los días relativos de la condición de pago definida en la transacción. Si bien el sistema calcula la fecha de vencimiento de modo automático, es editable por el usuario.
Solapa Asiento:
Muestra el asiento contable correspondiente a la transacción (que se compone de acuerdo a las configuraciones definidas en el tipo de documento).
Certificado de Transferencia (Mueve Stock)
Para acceder, se ingresa a Gestión Empresarial → Venta de Granos → Certificados RT:
Luego se selecciona la siguiente opción:














































