¿En qué casos al obtener COE se informa una liquidación como autoliquidación, o liquidación de granos propios?
Respuesta:
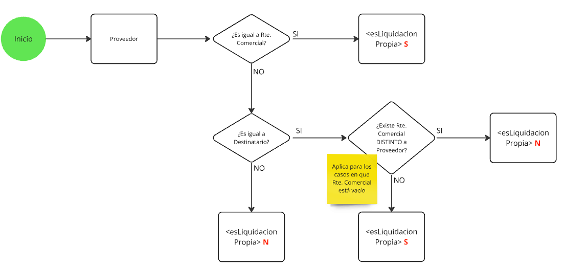
Para los casos en que se obtiene un COE (código de operación electrónica) en liquidaciones primarias de compra de granos, existe definida una lógica que permite establecer si la producción es propia o no a través de la comparativa de números de CUIT.
El sistema recorre cada una de las Cartas de Porte que están vinculadas a la liquidación, y de acuerdo a la disposición de los intervinientes define si es o no producción propia:
a) ¿El proveedor es igual Remitente Comercial?
- Si la respuesta es SÍ, se informa como autoliquidación en el tag: esLiquidacionPropia, del XML que se envía a ARCA para obtención de COE.
- Si la respuesta es NO, realiza una segunda pregunta:
b) ¿El proveedor es igual a Destinatario?
- Si la respuesta es SÍ, se informa como autoliquidación en el tag: esLiquidacionPropia , del XML que se envía a ARCA para obtención de COE, siempre que no exista un Remitente Comercial.
En el siguiente esquema queda planteada la lógica:
